임의의 자연수를 하나 가져옵니다.
- 짝수라면 2로 나누고
- 홀수라면 3을 곱하고 1을 더합니다.
- 만약 그 수가 1이 되면 멈추고, 아니라면 위 과정을 반복합니다.
이 과정을 반복하면 항상 마지막 수는 1이 나오게 됩니다. 컴퓨터로 2^68까지의 자연수를 확인해본 결과 성립했지만 아직 모든 자연수에 대해 성립하는지 증명은 되지 않았습니다.
한 번 도전해보시겠습니까?
콜라츠 추측(Collatz conjecture)은 1937년에 처음으로 이 추측을 제기한 로타르 콜라츠의 이름을 딴 것으로 3n+1 추측, 울람 추측, 혹은 헤일스톤(우박) 수열 등 여러 이름으로 불립니다.
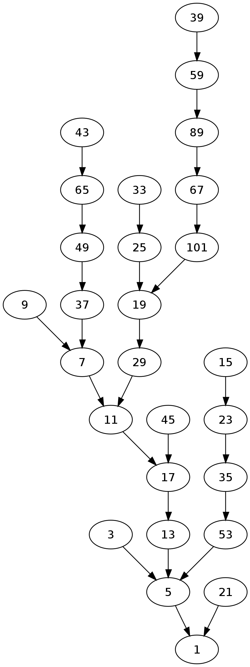
생각을 바꾸어보면 1부터 출발해 콜라츠 추측의 역과정을 진행하며 수형도를 만들어보았을 때 모든 자연수가 나오는지 확인해보는 방법도 있습니다. 만약 추측이 거짓이라면 1을 포함하지 않는 시퀀스가 발생하는 숫자가 있을 것입니다. 하지만 1을 제외한 반복 주기를 고려하면 이러한 순서를 지금까지 찾을 수 없어 추측은 참이라고 생각하고 있습니다.

참고자료
콜라츠 문제의 융합 검증 | 스프링어링크 (springer.com)
On The 3x + 1 Problem
SUMMARY: The so-called 3x+1 problem is to prove that all 3x+1 sequences eventually converge. The sequences themselves however and their lengths display some interesting properties and raise unanswered questions. These pages supply numerical data and propos
www.ericr.nl
You know what's cooler than magic? Math.
포스팅이 좋았다면 "좋아요❤️" 또는 "구독👍🏻" 해주세요!
